注意事项:
答题前填写好自己的姓名、班级、学号等信息
一、选择题(共10分)
1.(本题2分)至少用( )个小正方体可以搭出一个大的正方体。
A.4 B.8 C.9
2.(本题2分)与8+6相等的算式是( )。
A.7+6 B.9+5 C.8+7
3.(本题2分)
.
. A.8 B.5 C.4
4.(本题2分)妈妈买了6块巧克力分给芳芳和圆圆,如果两个人都要分到巧克力,那么妈妈有( )种分法。
A.3 B.5 C.6
5.(本题2分)一盒糖果有10颗,小明每天吃2颗糖,这盒糖果够小明吃( )天。
A.2 B.4 C.5
二、填空题(共47分)
6.(本题4分)在括号里填上“+”或“-”。
6( )3=9 7( )3=4 8( )2=6 6( )3( )2=7

8.(本题6分)在括号里填上适当的数。
( )+7=17 10+( )=15 16+( )=19
9+( )=10 ( )-10=2 16-( )=6
9.(本题8分)在括号里填上“>”“<”或“=”。
6+8( )15 9+5( )5+9 12+7( )9+9 17-4( )7+8
3+8( )10 12+3( )8+8 13-3( )5+6 9+4( )5+7
10.(本题4分)我会分一分。(只填序号)

球:( ),正方体:( ),长方体:( ),圆柱:( )。
11.(本题6分)8,0,15,3,17,11,9,19。
上面最大的数是( ),最小的数是( ),从左往右数,第( )个数是3,第8个数是( );从右数,9是第( )个数。
把上面的数按从小到大的顺序排列起来:
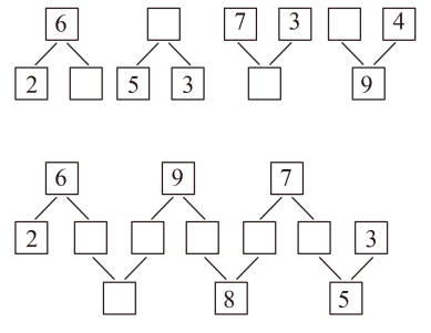
12.(本题10分)分与合。

13.(本题3分)把1,2,3,4,5,6,7分别填入◯里,使每条线上三个数的和相等。

14.(本题2分)△+△=10,○-△=3,△=( ),○=( )。
15.(本题2分)把6,7,8,9填入下面算式,使等式成立。(算式中同一个数只能用一次)
( )-( )+( )=( )
三、判断题(共10分)
16.(本题2分)在长方体、正方体、圆柱、球中,圆柱最容易滚动。( )
17.(本题2分)11中两个“1”的意义相同,都表示1个十。( )
18.(本题2分)6个一和1个十组成的数是61。( )
19.(本题2分)比12大又比18小的数只有13。( )
20.(本题2分)8个一大于2个十。( )
四、计算题(共8分)
21.(本题6分)计算。
5+8= 9+7= 8+6= 3+6= 6+7= 4+7=
22.(本题2分)看图列式计算。

五、解答题(共25分)
23.(本题4分)购物。

(1)琪琪打算买2种不同的文具,最少要花( )元。
(2)丫丫买了两个不同的文具一共花了16元。你认为她买的是什么?把它们圈出来,并写出算式。
24.(本题4分)周末,佳佳带队到博物馆参观,她排在第5,她后面还有7个同学,你知道佳佳这组有几个同学排队参观吗?
25.(本题5分)有一袋枣,小明第一次吃了9个,第二次吃了6个,他两次共吃了多少个枣?
26.(本题4分)每人搬一盆花,还要再来几人才能一次把花都搬完?

27.(本题4分)飞镖游戏规定:投中最里圈得5分,投中中间圈得4分,投中最外圈得3分。

(1)上图是小刚投中两次的成绩,他共得了多少分?
(2)如果小明也投中两次,他最多可以得多少分?
28.(本题4分)春分是二十四节气之一,这一天,我国民间有“立蛋”的习俗。实验小学组织学生分组体验“立蛋”习俗。

(1)第一小组分到了5颗鸡蛋,他们要给这些鸡蛋彩绘,已经画好了4颗,还剩几颗没有画好?
(2)第二小组练习“立蛋”立起来了3颗鸡蛋,还有2颗没有立起来,第二小组分到了几颗鸡蛋?
参考答案
题号 | 1 | 2 | 3 | 4 | 5 | |||||
答案 | B | B | B | B | C |
1.B
【分析】根据正方体12条棱都相等的特点,用小正方体搭一个稍大的正方体,这样搭:一层摆4个小正方体(这一层摆2行,一行摆2个),搭2层这样的即可。
【详解】由题意分析得:
4+4=8(个)
至少用8个小正方体可以搭出一个大的正方体。
故答案为:B
2.B
【分析】8+6=14,7+6=13,9+5=14,8+7=15,据此得出结论即可。
【详解】根据分析知:8+6=9+5=14。
故答案为:B
3.B
【详解】略
4.B
【分析】根据6的分与合进行解答即可。
【详解】6可以分成1和5;
6可以分成4和2;
6可以分成3和3;
6可以分成5和1;
6可以分成2和4;
所以要保证两个人都要分到巧克力,有5种分法。
故答案为:B
5.C
【分析】用减法算一算,10里面最多可以减几个2;最多减了几个2,就说明10颗糖够吃几天。
【详解】10-2=8(颗)
8-2=6(颗)
6-2=4(颗)
4-2=2(颗)
2-2=0(颗)
即,10里面最多可以减5个2,也就是说明10颗糖够小明吃5天。
故答案为:C
【点睛】此题主要考查的是10以内数的连减运算的应用,要熟练掌握计算方法。
6. + - - + -
【分析】等号右边的数比左边的第一个数小就填“-”;等号右边的数比左边的数大就填“+”。最后一题中7比左边的数都大,但是如果都是加法的话,得数不符合,所以先加后减。
【详解】6+3=9;7-3=4;8-2=6;6+3-2=7
【点睛】本题主要考查10以内加减法及混合运算的计算。
7.
【分析】
先数一数的数量,用数量减去6,即可求出要画的数量,据此解答。
【详解】16-6=10(个)
8. 10 5 3 1 12 10
【分析】17可以由10和7组成;15可以由10和5组成;19可以由16和3组成;10可以由9和1组成;2和10组成的数是12;16可以由10和6组成。
【详解】17可以由10和7组成,所以10+7=17;
15可以由10和5组成,所以10+5=15;
19可以由16和3组成,所以16+3=19;
10可以由9和1组成,所以9+1=10;
2和10组成的数是12,所以12-10=2;
16可以由10和6组成,所以16-10=6。
9. < = > < > < < >
【分析】根据整数加减法的计算法则,依次计算出各算式的结果再比较大小。
【详解】6+8=14,14<15,则6+8<15;
9+5=14,5+9=14,14=14,则9+5=5+9;
12+7=19,9+9=18,19>18,则12+7>9+9;
17-4=13,7+8=15,13<15,则17-4<7+8;
3+8=11,11>10,则3+8>10;
12+3=15,8+8=16,15<16,则12+3<8+8;
13-3=10,5+6=11,10<11,则13-3<5+6;
9+4=13,5+7=12,13>12,则9+4>5+7;
10. ②⑤ ⑥⑩ ①⑧ ④⑦
【分析】首先要分别分析出每个物体的特点,然后再一一分类即可。长方体有6个平平的面,其中最多有2个面是正方形,4个面是长方形;球的整个面是个曲面,球是可以滚的;正方体有6个平平的面,每个面都是正方形;圆柱有两个圆形底面,侧面也是曲面。据此依次把下列物体进行分类即可。
【详解】根据分析,对物体分类如下:
球: ② ⑤,正方体:⑥⑩,长方体:①⑧,圆柱:④⑦
11. 19 0 4 19 2 0<3<8<9<11<15<17<19
【解析】略
12.
见详解
【分析】根据数的分与合填空。6可以分成4和2、5和3合成8、7和3合成10、9可以分成4和5。下面一排从右边开始,5可以分成3和2,7可以分成2和5,8可以分成5和3,9可以分成3和6,6可以分成2和4,4和6合成10。
【详解】
13.见详解
【分析】根据题意可知,可以选1填在中间,将剩下的数,大数和小数搭配成和相等的3组,分别填进去。
【详解】根据分析可得:
7+2+1=10
5+4+1=10
6+3+1=10
填写如下:
14. 5 8
【分析】两个相同的数相加得10,由此算出△是多少。再结合○-△=3以及差+减数=被减数算出○是多少。
【详解】△+△=10,5+5=10,则△=5。
○-△=3,即○-5=3,
3+5=8,所以8-5=3,则○=8。
所以△=5,○=8。
【点睛】将符号当作一个数字,再结合加减法各部分间的关系解答。
15. 7 6 8 9
【分析】根据10以内数的减法,()-()+()=()可以换成()-()=()-()则根据题意算式中同一个数只能用一次,可得出:7-6=9-8,根据结果数据的特点,可得到7-6+8=9,据此解答即可。
【详解】7-6+8=9
【点睛】主要考查10以内数的减法计算,要熟练掌握,关键是要观察数字,发现他们之间关系,在解决问题。
16.×
【分析】正方体:6个面,每个面都由正方形组成;
长方体:6个面,每个面都由长方形或相对的一组正方形组成;
圆柱:上下两个面为大小相同的圆形,有一个曲面叫侧面;
球:是生活中最常见的图形之一,例如篮球、足球都是球,据此特征判断。
【详解】在长方体、正方体、圆柱、球中,球最容易滚动。原题说法错误。
故答案为:×
【点睛】本题主要考查对常见立体图形的特征的掌握和运用。
17.×
【解析】略
18.×
【分析】6个一是6,1个十是10,6个一和1个十组成的数是16。
【详解】6个一和1个十组成的数是16。
故答案为:×
19.×
【分析】根据20以内数的排序及大小比较可知,排在12与18之间的数都比12大又比18小。
【详解】比12大又比18小的数有:13、14、15、16、17,题干说法错误。
故答案为:×
【点睛】掌握20以内数的排序与大小比较是解题的关键。
20.×
【分析】几个十就是几十,几个一就是几。20以内的数从小到大排列是:1<2<3<4<5<6<7<8<9<10<11<12<13<14<15<16<17<18<19<20。据此解答。
【详解】8个一是8,2个十是20。
8<20
即8个一小于2个十。原题说法错误。
故答案为:×
21.13;16;14;9;13;11
【详解】略
22.9-4=5
【分析】根据图片信息可知,左边草丛里的兔子加右边的兔子,一共有9只,左边草丛的兔子数量应该用总数9只减去右边的4只,列出算式解答即可。
【详解】(只)
23.(1)5
(2)圈出来见详解;7+9=16
她买了笔和笔袋。
【分析】(1)先比较各种文具的价钱的大小,然后把其中两种价钱最低的加起来,求出和,即可解决。
(2)找出两种不同的文具的价钱和等于16元,这两种不同的文具就是丫丫买的;据此解决。
【详解】(1)2<3<7<9<12
2+3=5(元)
故,琪琪打算买2种不同的文具,最少要花5元。
(2)
7+9=16(元)
答:她买了笔和笔袋。
24.5+7=12
【详解】略
25.9+6=15;15个
【分析】小明第一次吃的枣的个数加第二次吃的枣的个数就是他两次共吃的枣的个数,据此列式解答即可。
【详解】9+6=15(个)
答:他两次共吃了15个枣。
26.7-4=3(人)
【解析】略
27.(1)5+4=9(分)
(2)5+5=10(分)
【解析】略
28.(1)5-4=1;1颗
(2)3+2=5;5颗
【分析】(1)用分到的蛋的颗数减已经画好的颗数即可求出还剩几颗没有画好。
(2)用立起来的颗数加没有立起来的颗数即可求出第二小组分到了几颗鸡蛋。
【详解】(1)5-4=1(颗)
答:还剩1颗没有画好。
(2)3+2=5(颗)
答:第二小组分到了5颗鸡蛋。